Urine Untargeted Metabolomics Service
Creative Proteomics specializes in high-quality urine untargeted metabolomics services, utilizing advanced platforms such as Agilent 1260 Infinity II HPLC, 7890B-5977A GC-MS, and 6495C Triple Quadrupole LC-MS. We provide comprehensive metabolite profiling, quantitative analysis, and biological pathway mapping to support research in nutrition, toxicology, pharmacokinetics, and environmental studies. Our services help researchers uncover metabolic changes, identify biomarkers, and generate high-resolution, reproducible data critical for driving scientific discovery.
Submit Your Request Now
×- Why Choose
- What We Provide
- Advantage
- Workflow
- Technology Platforms
- Sample Requirements
- FAQ
- Publication
Why Choose Urine Samples for Metabolomics Analysis?
Urine is one of the most informative and versatile biological matrices for metabolomic research. It offers several distinct advantages that make it an ideal choice for untargeted metabolomics studies:
- Non-Invasive and Convenient Collection: Urine collection is simple, non-invasive, and easily scalable for large sample cohorts, supporting diverse research applications across biology, nutrition, toxicology, and environmental sciences.
- Comprehensive Metabolic Representation: Urine contains a wide array of endogenous and exogenous metabolites, reflecting dynamic physiological processes and environmental exposures, thus providing a broad window into the metabolic state.
- High Sensitivity to Biological Changes: Since urine is not tightly regulated by homeostatic mechanisms, even subtle metabolic alterations can be captured more easily compared to blood or tissue samples, making it highly sensitive for detecting biological variations.
- Minimal Pre-Analytical Complexity: Compared to other sample types, urine requires minimal processing prior to analysis, reducing technical variability and enhancing reproducibility of metabolomic data.
- Stability Under Proper Conditions: Many urinary metabolites remain stable under controlled storage conditions, enabling reliable retrospective analyses and longitudinal studies.
- Cost-Effective Sample Handling: Due to ease of collection, processing, and storage, urine-based metabolomics projects are generally more cost-efficient compared to studies involving more invasive sample types.
Urine Untargeted Metabolomics Offered by Creative Proteomics
- Sample Quality Control and Preprocessing: Evaluation of sample integrity, removal of debris, normalization processes, and preparation to ensure consistent and reliable analysis.
- Metabolite Extraction and Enrichment: Use of optimized extraction methods covering a broad spectrum of polar, semi-polar, and non-polar metabolites to enhance metabolite detection.
- Comprehensive Untargeted Metabolite Profiling: High-throughput identification and characterization of urinary metabolites using advanced platforms such as UHPLC-QTOF-MS, GC-MS, and Orbitrap MS.
- Quantitative and Semi-Quantitative Metabolite Analysis: Measurement of metabolite abundance variations across experimental conditions to facilitate biological interpretation and discovery.
- Multivariate Statistical and Bioinformatics Analysis: Application of statistical tools (e.g., PCA, PLS-DA, hierarchical clustering) to reveal metabolic differences and underlying biological patterns.
- Biological Pathway and Network Analysis: Mapping of identified metabolites to metabolic pathways and biological networks based on databases such as KEGG, HMDB, and MetaboAnalyst.
- Detailed Reporting and Data Visualization: Comprehensive deliverables including annotated metabolite lists, processed data matrices, statistical results, pathway analysis outputs, and professional visualizations such as heatmaps, volcano plots, and score plots.
- Optional Multi-Omics Data Integration: Capability to integrate urine metabolomics data with proteomics, lipidomics, or microbiome datasets for broader biological insight.
Advantages of Our Urine Metabolomics Service
- Extensive Metabolite Coverage: Detection and semi-quantification of over 2,000 urinary metabolites, spanning diverse chemical classes including amino acids, organic acids, nucleotides, carbohydrates, and lipids.
- High Sensitivity and Resolution: Enabled by cutting-edge platforms such as the Agilent 6495C Triple Quadrupole LC-MS, achieving limits of detection (LOD) in the low picomolar (pM) to nanomolar (nM) range.
- Comprehensive Separation Capabilities: Use of the Agilent 1260 Infinity II HPLC system provides outstanding chromatographic resolution, with reproducibility of <0.15% RSD in retention time across batches.
- Broad Dynamic Range: Quantitative linear range exceeding 5–6 orders of magnitude, allowing simultaneous detection of high- and low-abundance metabolites within complex urine samples.
- Customizable Analysis Depth: Flexible platform options (UHPLC-QTOF-MS, GC-MS, Orbitrap-MS) allowing tailored metabolomics strategies based on sample characteristics and research goals.
- Optimized Sample Requirement: Minimal input volume required—as little as 500 μL of urine per replicate, facilitating studies even with limited sample availability.
- Fast Turnaround Time: Standard project delivery in 6–8 weeks from sample receipt, with options for expedited analysis upon request.
- Comprehensive Reporting: Deliverables include raw data files, processed metabolite tables, statistical significance results (p-values, fold changes), pathway enrichment outputs, and high-quality visualizations (PCA plots, heatmaps, volcano plots).
Workflow for Urine Untargeted Metabolomics Service

Technology Platform for Urine Untargeted Metabolomics Service

Agilent 1260 Infinity II HPLC (Fig from Agilent)

Agilent 7890B-5977A (Figure from Agilent)

Agilent 6495C Triple quadrupole (Figure from Agilent)
Sample Requirements for Urine Untargeted Metabolomics Service
| Parameter | Requirement |
|---|---|
| Sample Type | Human or animal urine |
| Sample Volume | ≥ 500 μL per sample (preferred 1 mL) |
| Collection Method | Midstream urine collection in sterile, polypropylene tubes |
| Pre-Treatment | Avoid food, medication, or supplements prior to collection if experimental design requires |
| Storage Conditions | Freeze immediately at -80°C after collection; avoid repeated freeze-thaw cycles |
Applications of Urine Untargeted Metabolomics Assay
Nutritional Research
Investigating the metabolic impact of dietary patterns, food supplements, and nutrient deficiencies.
Toxicology Studies
Monitoring metabolic changes induced by exposure to environmental toxins, chemicals, and pharmaceuticals.
Biomarker Identification for Disease Models
Discovering potential non-clinical biomarkers related to metabolic alterations in disease models.
Pharmacokinetic Profiling
Analyzing the metabolism and excretion patterns of drugs or nutraceuticals in animal or human urine.
Exercise Metabolomics
Studying shifts in metabolic pathways before, during, and after exercise to understand endurance and recovery mechanisms.
Environmental Exposure Studies
Investigating how environmental factors, such as pollutants or chemicals, affect metabolic profiles in biological systems.
Demo
FAQ of Urine Untargeted Metabolomics Service
How long does it take to get the results from the urine metabolomics analysis?
Our standard turnaround time is 6–8 weeks from the receipt of samples. Expedited services can be arranged upon request.
How should urine samples be collected to ensure the best results?
We recommend collecting midstream urine in sterile polypropylene tubes and freezing the samples immediately at -80°C to preserve metabolites. Proper storage is critical to avoid sample degradation.
Can you analyze urine samples from animals?
Yes, we can analyze urine from both human and animal models. Please ensure to provide detailed metadata such as species, treatment status, and other relevant information.
Do I need to prepare my samples in a specific way before shipping?
Samples should be frozen immediately at -80°C after collection and shipped on dry ice. Ensure that each sample is properly labeled and accompanied by a submission form.
What kind of metabolites can you detect in urine?
We detect a wide variety of metabolites, including amino acids, lipids, organic acids, nucleotides, and xenobiotics. Our approach provides comprehensive coverage across various metabolic pathways.
Can you analyze both targeted and untargeted metabolites?
Our service is untargeted by default, meaning it provides a broad-spectrum profile of metabolites. Targeted analysis can be arranged if needed, but requires a separate request.
What happens if my sample does not meet the volume requirement?
If your sample volume is below the recommended amount (500 μL), we will contact you to discuss potential adjustments to the analysis or the need for sample resampling.
Can I submit multiple samples at once?
Yes, we can handle large volumes of samples. Please ensure that all samples are properly labeled and follow the collection and shipping instructions to maintain sample integrity.
Are there any known limitations for urine metabolomics analysis?
While urine is an excellent matrix for broad metabolite profiling, it can be influenced by factors like hydration, diet, and circadian rhythms. We recommend collecting samples under consistent conditions to minimize variability.
Will you provide raw data along with the report?
Yes, all clients receive both raw data files and processed results. We also include statistical analysis outputs, pathway enrichment analysis, and visualizations to aid interpretation.
Learn about other Q&A.
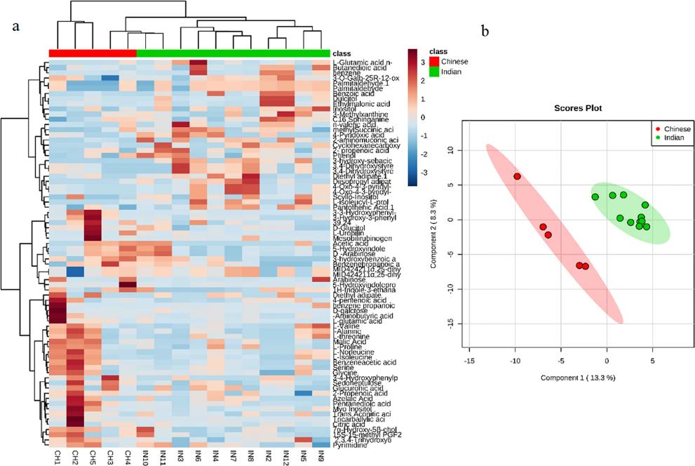
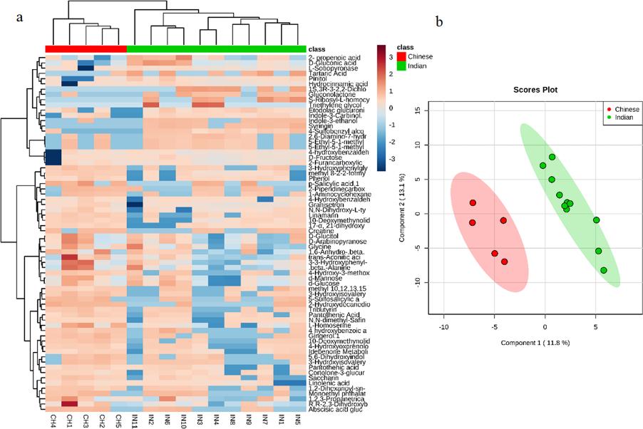
Urine Untargeted Metabolomics Case Study
Publications
Here are some publications in Metabolomics research from our clients:

- Characterization of CYCLOPHILLIN38 shows that a photosynthesis-derived systemic signal controls lateral root emergence. 2021. https://doi.org/10.1093/plphys/kiaa032
- Lipid droplet-associated lncRNA LIPTER preserves cardiac lipid metabolism. 2023. https://doi.org/10.1038/s41556-023-01162-4
- Untargeted metabolomics reveal sex-specific and non-specific redox-modulating metabolites in kidneys following binge drinking. 2023. https://doi.org/10.1530/REM-23-0005
- Physiological, transcriptomic and metabolomic insights of three extremophyte woody species living in the multi-stress environment of the Atacama Desert. 2024. https://doi.org/10.1007/s00425-024-04484-1
- A personalized probabilistic approach to ovarian cancer diagnostics. 2024. https://doi.org/10.1016/j.ygyno.2023.12.030
References
- Jain, Abhishek, Xin Hui Li, and Wei Ning Chen. "An untargeted fecal and urine metabolomics analysis of the interplay between the gut microbiome, diet and human metabolism in Indian and Chinese adults." Scientific reports 9.1 (2019): 9191. https://doi.org/10.1038/s41598-019-45640-y
- Jarmusch, Alan K., et al. "Enhanced characterization of drug metabolism and the influence of the intestinal microbiome: a pharmacokinetic, microbiome, and untargeted metabolomics study." Clinical and Translational Science 13.5 (2020): 972-984. https://doi.org/10.1111/cts.12785




